当前位置: 首页 > 农业农村行业动态 > 渔业渔政

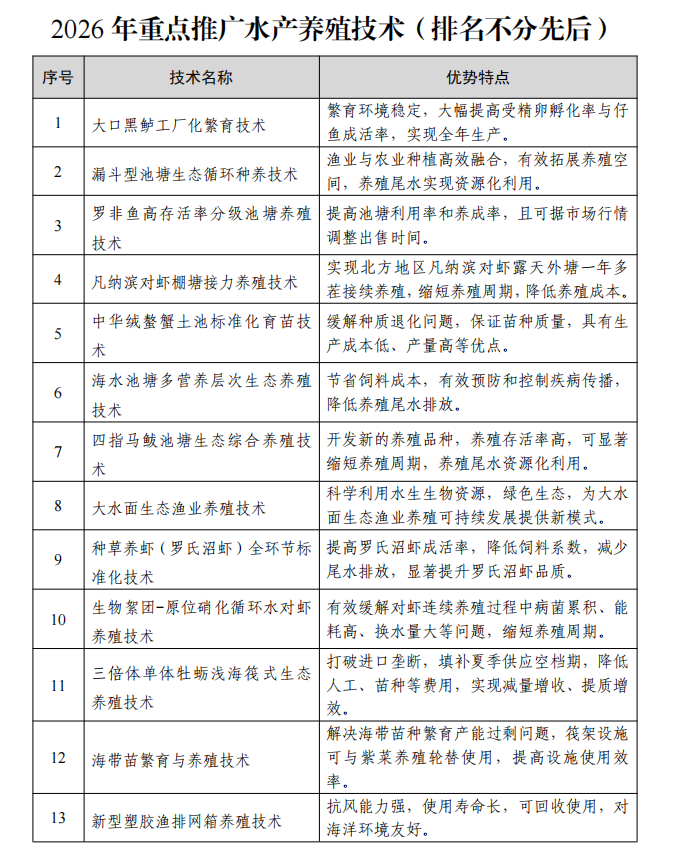
2026年重点推广水产养殖品种及重点推广水产养殖技术

来源: 全国水产技术推广总站、中国水产学会 发布时间:2026-02-27 字体:[ ]




1.png2.png3.png4.png